现在观众对影视剧中的广告植入已经习以为常,不管从台词、剧情、道具、角色、场景提供……即使广告植入方式五花八门却也司空见惯。
随着影视行业的不断发展,广告植入不断深化,很多热播剧中广告植入方式也变得更为隐秘和更有创意有趣,比如网剧中穿插的广告小剧场,因为演员们趣味展示,也会成为许多观众的物料反复观看。一般只要影视剧能够大火热播,就能给品牌方带来广告效益,然而如果影视剧作品播放效果不理想,或者植入方式不恰当,却会有反面效果,所以选择哪些作品进行广告投放对于品牌方来说其实是一次风险投资。
从艺恩智库数据显示,随着影视市场的回暖,广告植入也开始逐渐升温,2023年第一季的剧集营销表现良好,品牌方在剧集热播后再进行广告植入也成为目前最为受欢迎的方式。
北京音画构成文化有限责任公司是一家集影视创意策划、拍摄与后期制作为一体的广告传媒公司,是集品牌广告、影视制作、企业宣传片、商业记录片、微电影、故事片、短视频、动画、短剧制作等业务为主营方向,从创意到拍摄及后期为一体的专业化公司,我们不断致力于视频技术与艺术的新探索,我们有脑洞大开的Idea,专业的服务体系,精湛的后期技术,加之与生俱来的热情,相信可以为您带来极致的视觉体验。

图片来自艺恩数据《2023Q1剧集营销价值报告》
从2023年第一季的影视剧营销数据来看,相对于网络剧,品牌方更热衷于在电视剧中投放广告植入。

图片来源自艺恩数据《2023Q1剧集营销价值报告》
现在品牌方为了减少投资风险,大多选择在影视剧播出以后再进行后期投放,从2023年第一季的剧集品牌投放形式数据来看,选择剧集播出后进行广告投放时长超过六成,同比增加了20%,其中角标广告、贴片、前情回顾是露出时长最长的三种形式。

图片来源自艺恩数据《2023Q1剧集营销价值报告》
头部影视剧品牌植入占比提高,在2023年第一季中,现代剧《去有风的地方》获得最多品牌青睐,共有61个品牌进行广告植入,其次是《爱情而已》,《听说你喜欢我》《三体》《狂飙》。

图片来源自艺恩数据《2023Q1剧集营销价值报告》
在对影视剧进行广告植入当中,饮料行业、母婴用品和互联网品牌占据前三位,另外3C产品和医疗保健也在逐步加大这方面的投入。
从以上的各种数据看出,有流量口碑的头部影视作品是各大品牌方的最爱,只有在这些热门剧集中进行广告植入,才能实现品牌商业价值最大化,减少投资风险,避免做冤大头。


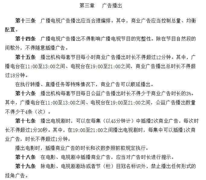
广告植入带来的影响
对于广告植入这种商业行为,不管是剧方、播出平台还是品牌方,植入广告对三方而言都是“获益方”,对剧方和播出平台方来说,广告植入收益是他们创收的一种方式,而对品牌方来说,在影视剧中投放广告,可以减少请明星代言、拍摄广告而产生的宣传成本。特别是现在可以选择在剧集播出后,等作品有了热度以后再进行投放这种合作模式,更能让品牌方能够有效、精准地进行广告植入。
不过广告植入对观众而言却不是一种舒适的观影体验,很多时候观众会因为突兀的广告植入而产生排斥情绪,前几年也有很多观众因为购买了平台的VIP却仍旧需要花时间观看无关剧情的广告感到不满,而引发了一场网络讨论。而早在2010年,为了防止广告植入乱象丛生,损害消费者的利益,广电总局也出台了《广播电视广告播出管理办法》,规定了电视剧插播广告每次不得超过90秒。

当然大众对影视剧中出现广告,在不影响剧情和观影体验的前提下,同样能够理解和接受,毕竟拍摄影视剧需要巨大的资金投入,如果制作团队没有盈利,谁还愿意做亏本的买卖拍摄影视剧?
广告植入方式深化,势在必行
纵观整个行业,广告营销正在如火如荼地展开,并不会因为观众的不满心理而消失,而从目前的表现来看,不管是观众,还是剧方、播出平台、品牌方,相比传统的广告硬核植入方式,更加偏爱广告软性植入。过于密集、喧宾夺主、违和的广告植入只会让观众产生负面体验感,这对投入大量资金的广告主而言就是得不偿失的行为。
一方面观众,还是剧方、播出平台、品牌方需要从广告植入这一行为中获得利益,另一方面又要减少这一行为产生负面影响,因为这种“矛盾”的存在,也让该市场催着生广告植入方式地深化发展,从而实现双方的利益最大化。


所以如何控制广告时间,让广告植入水到渠成,从台词、道具、场景等方面做到有创意地完美融合,让观众在观看影视剧时潜移默化对品牌产生好感,是品牌方和影视剧团队都需要深入思考的问题,也期待未来在影视剧中能够看到更为优秀的广告植入案例,实现消费者和广告主双赢的目的。品牌广告、影视制作、企业宣传片、商业记录片、微电影、故事片、短视频、动画、短剧制作。
|
|